教务处
技能大赛
当前位置: 首页教务管理技能大赛 — 正文
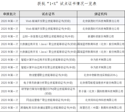
学校12个“1+X”试点证书成功获批
2020-05-29 12:06  

近日,从天津市教委获悉,学校6个二级学院申报的12“1+X”试点证书,经上级机构审核,成功获批为教育部2020“1+X”证书试点项目。

 

    学校将把1+X证书制度试点工作作为深化职业教育改革、提高人才培养质量、拓展就业本领的重要抓手,加大统筹协调力度,加快推进学校主导、学院主体、企业参与、专业推进、部门保障五位一体的协调工作机制。进一步推进学历证书职业技能等级证书的有机衔接,将1+X证书制度试点与专业建设、课程建设、师资队伍建设等有机融合,把证书培训内容有机融入专业人才培养方案。积极探索课证融通,做好教学安排、师资培训、考核站点建设等相关工作,保障1+X证书制度的顺利推进,全面提升人才培养质量。

 

关闭窗口

版权所有© 天津商务职业学院    津ICP备13002345号    津教备0152    网站管理:教务处